Richtlijnen voor studenten bij online evaluaties in je (thuis)omgeving of on campus
Deze pagina bevat de instructies voor studenten voor alle synchrone online examens zowel in eigen (thuis)omgeving als on campus PC-examens.
Onderstaande instructies hebben betrekking op alle synchrone online examens, d.w.z. alle examens via PC, zowel mondeling als schriftelijk, waarbij je als student de vragen in real time beantwoordt.
Het is zeer belangrijk dat je deze richtlijnen grondig doorleest en strikt toepast. Door deel te nemen aan het examen bevestig je dat je dit gedaan hebt en dat je geen enkele vorm van gedrag zal vertonen dat als examenfraude kan worden beschouwd.
Voorbereiding op de online evaluatie
Hardware bij online evaluatie in de eigen (thuis)omgeving.
- Je hebt zeker een computer, gsm en internet nodig. Lees zeker de informatie over multifactor-authenticatie (MFA) nog eens na.
- Zorg ervoor dat je PC/laptop voldoende stroom krijgt of voldoende opgeladen is. Leg je stroomkabel binnen handbereik. Schakel de slaapmodus uit in de settings.
- Indien je mondelinge online examens hebt of een schriftelijk online examen met online toezicht, heb je bovendien een ingebouwde camera of webcam nodig. Als je daar niet over beschikt, vragen we je om een webcam aan te kopen. Deze wordt dan beschouwd als studiemateriaal. Een goedkoop model van 20 à 30 euro volstaat.
- Indien zich technische storingen zouden voordoen tijdens het examen, kan het examen via een smartphone verdergezet worden. Een smartphone kan dus een handige back-up tool zijn, maar je bent niet verplicht er één aan te kopen. Bij technische storingen kan er in laatste instantie ook een nieuw examenmoment gepland worden (zie ook verder bij het onderdeel "Wat te doen bij problemen tijdens de online evaluatie").
- Indien je financiële problemen hebt die niet toelaten om een computer en/of internetverbinding aan te schaffen, kan je contact opnemen met socialedienst@UGent.be.
Hardware bij on campus PC-examen (online)
- In een PC-klas met computers van de UGent zal je zeker je GSM nodig hebben om in te loggen met MFA op de on campus PC en aansluitend voor het online examen zelf. Nadat je bent aangemeld voor je examen, zet je de GSM uit en leg je deze met het scherm naar beneden op de hoek van de tafel. Je blijft tijdens het verloop van het examen best steeds dezelfde browser gebruiken, zo zal je normaal gezien je GSM niet meer nodig hebben als tweede factor.
- Indien het PC-examen doorgaat in een laptopklas, dan zal je je eigen laptop en stroomkabel moeten meebrengen. De lesgevers zullen dit duidelijk melden. Vergeet voor alle zekerheid ook je GSM niet voor je MFA.
- Zorg ervoor dat je GSM is opgeladen.
Platform
- De lesgevers laten jou voor het examen weten via welke digitale tools het online examen zal worden afgenomen en hoe je je technisch kan voorbereiden. UGent ondersteunt de volgende digitale tools: MS Teams, Curios en Ufora. In sommige gevallen wordt ook andere software vereist (bv. Dodona, Indianio, SubGit, GitHub@UGent, ...) of andere applicaties via Athena. Zorg ervoor dat je de benodigde digitale tools - dat wil zeggen diegene die aangekondigd zijn door de lesgever - ruim op voorhand ter beschikking hebt en uitgetest hebt.
- Lesgevers kunnen een proefevaluatie afnemen. Een proefevaluatie wordt niet gequoteerd (telt niet mee bij de berekening van het globale examenresultaat), maar heeft als doel je vertrouwd te maken met het verloop van het examen, de digitale tools die hierbij gebruikt worden en het type examenvragen die je kan verwachten.
Examinator
- De online examens kunnen worden afgenomen door de verantwoordelijk lesgever en/of door andere medewerkers die betrokken waren bij het onderwijs van het vak.
- De lesgevers en hun medewerkers zullen op voorhand goede afspraken maken over de evaluatiecriteria, instructies, antwoordsleutels e.d. en zorgen ervoor dat er op een uniforme manier verbeterd wordt. Ze zullen ook op voorhand samen bekijken of er geen onduidelijkheden zitten in de vraagstelling. Uiteraard blijft de verantwoordelijk lesgever de eindverantwoordelijke voor het vastleggen en motiveren van je eindscore.
- Examinatoren zullen bij elke online evaluatie in de eigen (thuis)omgeving steeds telefonisch bereikbaar zijn voor het geval er zich problemen met de internetverbinding of andere technische pannes voordoen. De examinatoren delen hun telefoonnummers op voorhand aan de studenten mee.
- In de PC-klas of laptopklas zullen er steeds toezichters aanwezig zijn in het geval er zich problemen met aanmelden of andere technische pannes voordoen.
Rustige omgeving en preventie van fraude bij de online examens in de (thuis)omgeving
- De lesgevers zullen goede afspraken met jou maken over wat wel/niet kan (= fraude) tijdens het online examen en je wijzen op jouw verantwoordelijkheid hierin en op de gevolgen van pogingen tot fraude. Zo kan het niet opzetten van de camera voor toezicht, indien zo afgesproken, leiden tot de quotering 'afwezig' op het examen omdat de lesgever conform artikel 53§5 van het OER niet kan beoordelen of het examen effectief door jou werd afgelegd. Idem met alle andere afspraken inzake toezicht die je, al dan niet bewust, niet zou volgen. Hou er ook rekening mee dat een lesgever kan vragen om effectief een verklaring op eer te ondertekenen. Dit zal ofwel digitaal in Ufora gebeuren via een tickbox waarin je aanvinkt dat je akkoord gaat met deze verklaring ofwel zal de lesgever vragen het formulier ondertekend terug te mailen.
- De examinatoren kunnen een identiteitscontrole doen door te vragen om je studentenkaart (of identiteitskaart bij verloren studentenkaart) in beeld te brengen en houden je aanwezigheid tijdens een online examen bij.
- De examinator kan een opname maken van (1) een mondeling examen, (2) toezicht bij de voorbereiding van een mondeling examen en (3) toezicht bij schriftelijk examen. Dit is conform artikel 53 van het Onderwijs- en Examenreglement (OER). De opname kan enkel worden gebruikt met het oog op de beoordeling van de evaluatie, het onderzoek naar aanleiding van een vermoeden van onregelmatigheid, en voor feedback en wordt vernietigd na verloop van één jaar na het betrokken academiejaar. Let op: Studenten mogen in geen geval het examen opnemen, downloaden of verspreiden; alleen examinatoren zijn daartoe gemachtigd (cf. artikel 53§4 en artikel 47§5 en §6 van het Onderwijs- en Examenreglement)
- In Ufora is plagiaatsoftware geïmplementeerd waarmee de lesgever kan controleren of er is samengewerkt tijdens online evaluaties.
- De examinatoren kunnen via digitale tools het klikgedrag van studenten monitoren om te controleren of ze gedurende het examen enkel binnen de toegelaten digitale programma’s werken. Als er plots andere zaken zouden verschijnen op het scherm buiten de wil van de student om, maakt de student daar na het examen eerlijk melding van bij de examinatoren.
- Je bent als student mee verantwoordelijk voor een rustig verloop van het examen door bijvoorbeeld na te gaan in welke kamer je op een rustige manier examen kan afleggen, afspraken te maken met huisgenoten hierover en duidelijk aan te geven in welke tijdsperiode het examen zal doorgaan (bv. door een briefje op de deur). Je bureau/tafel is clean. Enkel toegelaten materiaal mag binnen handbereik liggen. Wees evenwel niet té bezorgd: examinatoren hebben er begrip voor dat onverwachte gebeurtenissen de rust in een kamer kunnen verstoren buiten de wil van de student om.
- Je bent als student de hele tijd van het examen alleen in de kamer. Zorg ervoor dat er geen leermateriaal binnen handbereik is dat aanleiding zou kunnen geven tot (verdenking van) fraude.
- Zorg ervoor dat je gepaste kledij draagt; het gaat immers om een evaluatie/examen.
- Wees voorbereid op het feit dat de examinator op elk moment kan vragen om een 360° beeld van de examenkamer te maken of je scherm te delen in het kader van preventie van of controle op fraude. Bij een mondeling online examen zal dit standaard gevraagd worden. Wees hierover niet bezorgd: de ruimte waarin het examen doorgaat speelt geen enkele rol bij de beoordeling.
- Heb je een online examen dat met online proctoring wordt afgenomen, dan zal jouw lesgever hier op voorhand zeer duidelijk over communiceren en instructies geven. Online proctoring is een methode voor online toezicht bij online examens die je thuis aflegt. Installatie van software op je computer zorgt ervoor dat na het controleren van je identiteit (met je studentenkaart of identiteitskaart) jouw examenomgeving en jouw activiteiten tijdens het examen gemonitord worden. Zo kan je als student veilig je examen afleggen. De lesgever zal na afname van het examen beelden en audio kunnen screenen en indien er sprake is van risicovol gedrag, samen met anderen interpreteren of dit als fraude bestempeld kan worden. Zorg ervoor dat je alle instructies hierover correct opvolgt want het niet of niet correct volgen van de instructies kan leiden tot een examentuchtprocedure conform artikel 78 van het OER. De privacyverklaring vind je hier.
Student met een bijzonder statuut
- Als je een bijzonder statuut omwille van een functiebeperking hebt en je verwacht dat er een mogelijk effect is van jouw functiebeperking op de online evaluatievorm (bv. auditieve problemen, autismespectrumstoornis, …), neem dan indien nodig via e-mail contact op met de lesgever om samen te bekijken of een alternatieve manier van examineren nodig en mogelijk is. Het Aanspreekpunt student & functiebeperking kan jou hierbij advies geven en eventueel een oplossing op maat aanbieden.
- Heb je het bijzonder statuut Uitzonderlijke Sociale en Individuele Omstandigheden (al dan niet op basis van de coronacrisis) en wil je dit statuut gebruiken in het kader van de online evaluatie, neem dan via e-mail contact op met de lesgever om mogelijke faciliteiten te bespreken.
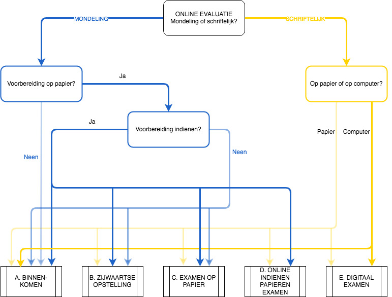
Online evaluatie in beeld
Zorg er bij online mondelinge examens in de eigen (thuis)omgeving (of online schriftelijke examens met online toezicht) voor dat de camera zodanig is opgesteld dat je goed zichtbaar bent en het geluid optimaal functioneert.
Bekijk hiervoor de demonstraties:
A. Binnenkomen bij een examen met online toezicht
B. Zijwaartse opstelling bij een examen met online toezicht
C. Examens op papier bij een examen met online toezicht
D. Examens op papier indienen bij een examen met online toezicht
E. Digitaal examen met online toezicht
Tijdens de online evaluatie
Start van de online evaluatie
- Zorg ervoor dat je minstens 10 minuten voor het voorziene examenmoment klaar zit voor de computer en dat alle programma’s die nodig zijn om het examen te kunnen afleggen operationeel zijn. Zorg ervoor dat je over een goede en stabiele netwerkverbinding beschikt.
- Ga op voorhand naar het toilet zodat je geen tijd verliest tijdens het examen.
- Zorg ervoor dat er geen andere programma’s op de computer open staan dan deze toegelaten om de evaluatie te maken.
Wat te doen bij problemen tijdens de online evaluatie
- Wat te doen bij een technische storing/probleem met de internetverbinding, platform, computer tijdens of vlak voor het examen?
- Stap 1: Probeer opnieuw een verbinding te maken met het platform om het examen verder te zetten.
- Stap 2: Lukt dit niet of duurt het te lang, dan bel je de examinator op via het telefoonnummer dat op voorhand werd opgegeven. Hou dat daarom bij de hand. Je maakt onmiddellijk melding van de technische storing. Eventueel kan het examen telefonisch verdergezet worden, bij voorkeur via een smartphone waarbij je gezien kan worden (bv. WhatsApp) en/of waarop de noodzakelijke digitale tools of programma’s geïnstalleerd staan.
- Stap 3: Indien de vorige stappen zonder resultaat bleven of je beschikt niet over een smartphone, wordt er éénmalig een online inhaalmoment voorzien waarop hetzij de test wordt verdergezet, hetzij een nieuwe test wordt aangeboden. De lesgever geeft hierover snel de nodige informatie aan de student.
- In uitzonderlijke gevallen kan ervoor gekozen worden om het examen toch on campus te laten doorgaan.
Einde van de online evaluatie
- Neem bij het indienen van een online schriftelijke evaluatie een printscreen of een foto van je scherm. Dit geldt als bewijs van deelname aan het examen; bij een eventuele betwisting kan gevraagd worden om dit door te sturen naar de lesgever.
- De examinator heeft een vermoeden van fraude tijdens het examen.
- Als een examinator een onregelmatigheid vermoedt (zoals het gebruik van verboden hulpmiddelen, de student praat met iemand, het vermoeden dat iemand uit beeld de student helpt, het vermoeden van online interactie met anderen, …), dan kan de examinator vragen om een 360° scan van de examenruimte te nemen of om het scherm te delen. Bij een duidelijk vermoeden van of zekerheid over een onregelmatigheid, moet de examinator de lopende evaluatie onmiddellijk beëindigen. In dat geval treedt de procedure zoals vastgelegd in artikel 78 van het OER in werking.
- Als er na het beëindigen van het online examen een duidelijk vermoeden van of zekerheid over een onregelmatigheid aan het licht komt, kan de lesgever de procedure m.b.t. fraude zoals vastgelegd in artikel 78 van het OER in werking laten treden.
